山東省臨沂市平邑縣住建局2023年農村清潔取暖采購項目(E包、F包)生物質顆粒燃料592.7噸的潛在投標人應在①臨沂市公共資源交易網;②山東省政府采購信息公開平臺;獲取采購文件,并于2023-9-28-9:30:00 (北京時間) 前提交投標文件。
一、項目基本情況:
項目編號:
項目名稱:平邑縣住建局2023年農村清潔取暖采購項目生物質燃料顆粒
采購方式:公開招標
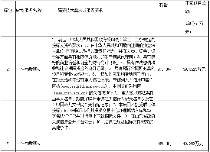
預算金額:E包39.6225萬元;F包:40.392萬元
最高限價:E包39.6225萬元;F包:40.392萬元
采購需求:

合同履行期限:按照合同約定。
本項目不接受聯合體投標。
二、申請人的資格要求:
1.滿足《中華人民共和國政府采購法》第二十二條規定;
2.落實政府采購政策需滿足的資格要求:本項目專門面向中小企業采購,鼓勵監獄企業、殘疾人 福利性單位政策、節能政策、環保政策,具體要求詳見招標文件
3.本項目的特定資格要求:
1、滿足《中華人民共和國政府采購法》第二十二條規定的投標人資格要求;2、在中華人民共和國境內注冊的獨立法人單位,具有獨立承擔民事責任能力,并在人員、資金、設備等方面具有相應供貨能力的生產商或代理商;3、具有良好的商業信譽和健全的財務會計制度;4、具有依法繳納稅收和社會保障資金的良好記錄;5、具有履行合同所必需的設備和專業技術能力;6、參加政府采購活動前三年內,在經營活動中沒有重大違法記錄,未被列入“信用中國”網站、中國政府采購網的失信被執行人、重大稅收違法案件當事人名單、政府采購嚴重違法失信行為記錄名單以及在“中國裁判文書網”無行賄記錄;7、本項目不接受聯合體投標;8、在臨 沂市公共資源交易中心辦理誠信入庫和CA 實名認證證書并進行網上下載招標文件;9、在山東省政府采購信息公開平臺注冊;10、法律法規及招標文件規定的其他條件。
三、獲取采購文件:
1.時間:2023年9月8日8時30分至2023年9月14日17時00分(北京時間,法定節假日除外 )
2.地點:臨沂市公共資源交易網
3.方式:①投標人在獲取招標文件截止時間前辦理CA認證、誠信入庫并登錄臨沂市公共資源交易網下載招標文件,未下載招標文件視為自動放棄投標 ②潛在投標申請人應自行關注交易平臺,因自身貽誤行為導致未成功獲取招標文件及補充 (答 疑、澄清) 文件,責任自負;③本項目實行網上招投標,投標人需在臨沂市公共資源交易網系統中的“招標文件下載”頁面下載電子采購文件(.LYZF)并在山東省政府采購信息公開平臺 注冊供應商賬號,并制作電子版投標文件(.LYTF)上傳到系統;④本項目實行“不見面”開標,不再現場遞交投標文件。各投標企業需于投標截止時間之前將加密版電子文件上傳至電子招投標交易平臺并進行簽到,且各投標人在投標截止時間后30分鐘內登錄臨沂市公共資源交易中心網電子招投標交易平臺解密,過時視為投標書未送達。
4.售價:0元/份;
四、投標文件提交:
1.截止時間:2023年9月28日9時30分 (北京時間)
2.地點:平邑縣公共資源交易中心第一開標室
五、開啟:
1.開啟時間:2023年9月28日9時30分 (北京時間)
2.開啟地點:平邑縣公共資源交易中心第一開標室
六、公告期限:
自本公告發布之日起5個工作日。
七、其他補充事宜:
其他補充事宜:無
八、對本次招標提出詢問,請按以下方式聯系:
1.采購人信息
名稱:平邑縣住房和城鄉建設局
地址:臨沂市平邑縣駐地
聯系方式:0539-2099287
2.采購代理機構
采購代理機構:山東向陽建設項目管理有限公司
地址:山東省臨沂市北城新區大官苑社區綜合服務樓805室
聯系方式:王工,18369576926
原標題:平邑縣住建局2023年農村清潔取暖采購項目(E包、F包)招標公告
掃碼申請加入
農村清潔取暖賦能交流群