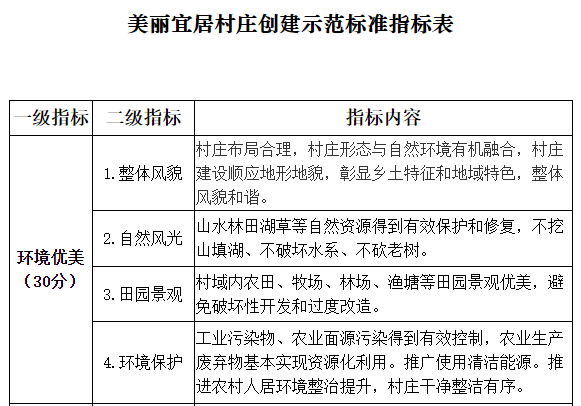
爐具網訊:近日,農業農村部辦公廳、住房和城鄉建設部辦公廳關于開展美麗宜居村莊創建示范工作的通知指出,在全國創建示范一批美麗宜居村莊,引領地方因地制宜開展各級創建示范活動,形成上下聯動、分級創建的良好局面。探索形成可學習、可借鑒、可持續、可推廣的經驗做法,示范帶動整體提升。根據鄉村資源稟賦、經濟發展水平、風俗文化、村民期盼等,因村施策、有序推進,不搞一刀切、齊步走。注重鄉土味道,保留村莊形態,保護鄉村風貌,防止簡單照搬城鎮建設模式,打造各美其美的美麗宜居鄉村。“十四五”期間,爭取創建示范美麗宜居村莊1500個左右,引領帶動各地因地制宜推進省級創建示范活動,打造不同類型、不同特點的宜居宜業和美鄉村示范樣板,推動鄉村振興。農業生產廢棄物基本實現資源化利用。推廣使用清潔能源。推進農村人居環境整治提升,村莊干凈整潔有序。

農業農村部辦公廳 住房和城鄉建設部辦公廳關于開展美麗宜居村莊創建示范工作的通知
農辦社〔2022〕11號
各省、自治區、直轄市農業農村(農牧)廳(局、委)、住房和城鄉建設廳(委、管委),新疆生產建設兵團農業農村局、住房和城鄉建設局:
根據第三批全國創建示范活動保留項目目錄,農業農村部、住房和城鄉建設部決定共同開展美麗宜居村莊創建示范工作,現就有關事項通知如下。
一、總體要求
(一)指導思想
以習近平新時代中國特色社會主義思想為指導,深入貫徹習近平總書記關于建設宜居宜業和美鄉村的重要指示精神,全面落實黨中央、國務院有關決策部署,以美麗宜居村莊創建示范為載體,以點帶面推進鄉村建設,持續改善鄉村風貌和人居環境、完善公共基礎設施、提升公共服務水平、培育文明鄉風,為全面推進鄉村振興貢獻力量。
(二)基本原則
1.示范引領,分級創建。在全國創建示范一批美麗宜居村莊,引領地方因地制宜開展各級創建示范活動,形成上下聯動、分級創建的良好局面。探索形成可學習、可借鑒、可持續、可推廣的經驗做法,示范帶動整體提升。
2.尊重規律,注重實效。順應鄉村發展規律,合理安排創建示范時序和標準,既盡力而為又量力而行,穩扎穩打、務實推進,防止盲目跟風、一哄而上。立足實際進行創建提升,防止超越發展階段搞大拆大建,杜絕造盆景、搞形象工程。
3.因地制宜,有序推進。根據鄉村資源稟賦、經濟發展水平、風俗文化、村民期盼等,因村施策、有序推進,不搞一刀切、齊步走。注重鄉土味道,保留村莊形態,保護鄉村風貌,防止簡單照搬城鎮建設模式,打造各美其美的美麗宜居鄉村。
4.村民主體,政府引導。是否參與創建、建設什么內容等都要充分尊重村民意愿,不搞強迫命令、包辦代替。對于積極性高的村,政府要加強指導服務,充分發揮村民主體作用,讓村民真正成為參與者、建設者和受益者,持續激發鄉村發展的內生動力。
(三)主要目標
“十四五”期間,爭取創建示范美麗宜居村莊1500個左右,引領帶動各地因地制宜推進省級創建示范活動,打造不同類型、不同特點的宜居宜業和美鄉村示范樣板,推動鄉村振興。
二、創建示范標準
美麗宜居村莊以行政村為單位,通過創建示范達到環境優美、生活宜居、治理有效等要求(詳見附件1),與全面推進鄉村振興的要求相適應。美麗宜居村莊創建示范標準將根據鄉村振興工作要求和示范推進實踐效果進行動態調整。
同等條件下,符合下列情形之一的優先支持創建:一是村或村“兩委”班子成員獲得省部級以上榮譽稱號;二是具備連片創建示范條件的核心村;三是有穩定建管資金和機制保障的行政村。
近3年發生下列情形之一的,暫不支持創建:一是村“兩委”班子成員嚴重違紀違法;二是發生較大安全生產事故、環境污染和生態破壞事故;三是發生群體性治安事件或重大刑事案件;四是發生其他受到市級以上通報或處罰的事項。
2018年以前住房和城鄉建設部認定的美麗宜居村莊由省級農業農村、住房和城鄉建設部門組織開展復核,復核結果報農業農村部、住房和城鄉建設部備案,通過復核的予以命名。不占用所在省份推薦名額。
三、創建示范程序
(一)組織創建。各地農業農村、住房和城鄉建設部門動員組織轄區內行政村積極參與,對照創建示范標準,組織引導村民自愿進行創建提升。
(二)推薦申報。農業農村部、住房和城鄉建設部確定各省(自治區、直轄市)、新疆生產建設兵團“十四五”期間推薦總名額(詳見附件2)。各地按年度開展推薦,年度推薦名額根據創建示范工作進展自定。各地縣級農業農村、住房和城鄉建設部門將符合條件村莊的申報材料,按程序報送至省級農業農村、住房和城鄉建設部門。省級農業農村、住房和城鄉建設部門對申報材料進行審查,并組織實地核查,擇優向農業農村部、住房和城鄉建設部推薦。
(三)評審認定。農業農村部、住房和城鄉建設部對省級農業農村、住房和城鄉建設部門提交的推薦材料組織專家評審,并根據實際情況適時開展實地抽查。對通過評審的村,經公示無異議后發文認定命名。2023年,將啟動第一次推薦申報與評審認定工作,具體通知另行印發。
(四)經驗總結。各地農業農村、住房和城鄉建設部門對創建示范工作進行總結,通過編印簡報、現場觀摩等方式,大力宣傳創建示范經驗做法和成效,切實發揮示范引領作用。農業農村部、住房和城鄉建設部將采取適當方式對典型經驗做法進行宣傳推介。
(五)動態管理。農業農村部、住房和城鄉建設部對已命名的美麗宜居村莊實施動態監測評估,對存在問題的督促限期整改,對整改不力的取消美麗宜居村莊稱號,并調減所在省份推薦名額。
四、保障措施
(一)加強組織領導。省級農業農村、住房和城鄉建設部門要將美麗宜居村莊創建示范活動作為實施鄉村建設行動、全面推進鄉村振興的重要載體,精心組織、強化協作,切實抓緊抓好。要制定本地區創建示范工作方案,突出創建過程,注重探索經驗,確保各項創建示范工作落到實處。要嚴格創建示范標準和程序,主動接受群眾和社會監督,確保公平公正公開。
(二)強化指導服務。各地農業農村、住房和城鄉建設部門要加強實地調查,強化業務指導和培育引導,積極引導和支持設計下鄉,扎實推進創建示范工作。鼓勵各地按照“儲備一批、創建一批、認定一批”的機制梯次推進。
(三)加大政策支持。對獲得美麗宜居村莊稱號的行政村,農業農村部、住房和城鄉建設部在項目安排、政策試點等方面予以優先考慮、適當傾斜。對獲得美麗宜居村莊稱號的行政村“兩委”班子及其成員,地方有關部門可制定相關激勵措施。
(四)大力宣傳推廣。各地農業農村、住房和城鄉建設部門要利用各類媒體宣傳推廣美麗宜居村莊創建示范經驗做法和成效,擴大美麗宜居村莊影響力,營造良好社會氛圍。
聯系人及電話:
農業農村部農村社會事業促進司:吳江,010-59191327
住房和城鄉建設部村鎮建設司:孫曉春,010-58934567
附件:1.美麗宜居村莊創建示范標準指標表
2.“十四五”期間美麗宜居村莊創建示范推薦名額分配表
農業農村部辦公廳
住房和城鄉建設部辦公廳
2022年9月26日


掃碼申請加入
農村清潔取暖賦能交流群