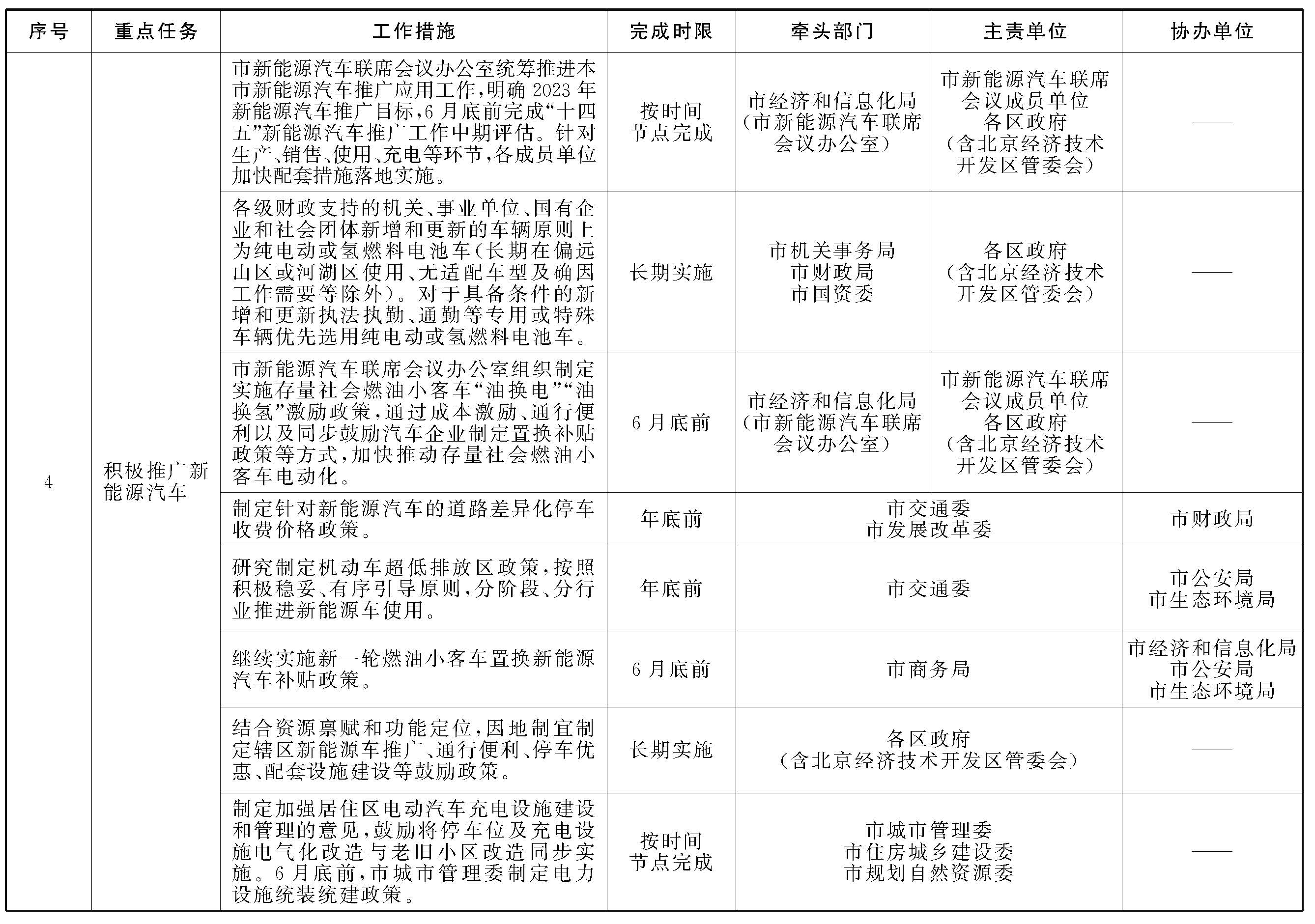
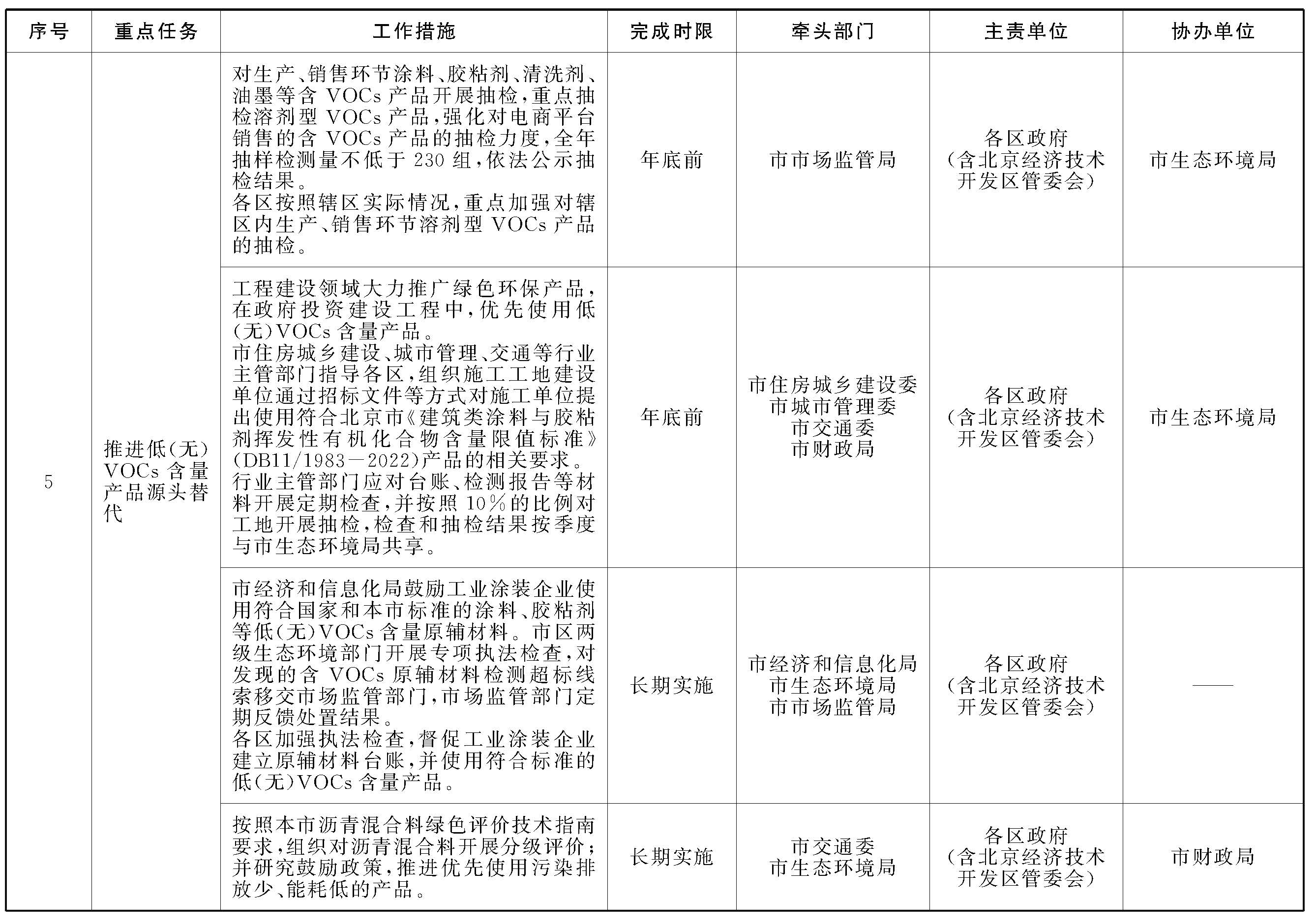
爐具網訊:近日,北京市人民政府辦公廳關于印發《北京市深入打好污染防治攻堅戰2023年行動計劃》的通知中,《北京市大氣污染防治2023年行動計劃》指出,在保證群眾安全溫暖過冬的前提下,門頭溝區、房山區、懷柔區、密云區、延慶區按計劃開展剩余村莊煤改清潔能源和配套電力基礎設施建設工作,年底前全市完成約1.5萬戶村莊煤改清潔能源工程。其中,門頭溝區、密云區、延慶區完成國家北方地區冬季清潔取暖資金項目要求的改造任務量。未實施煤改清潔能源替代地區實現清潔煤替代散煤全覆蓋。已完成煤改清潔能源替代地區鞏固“無煤化”成果。根據“電力改造優先、并入城市熱網優先”原則,按照2年完成的進度安排,朝陽區、海淀區、豐臺區、房山區、昌平區等推進燃油鍋爐清潔能源改造工程,2023 年共完成19臺。

北京市人民政府辦公廳關于印發《北京市深入打好污染防治攻堅戰2023年行動計劃》的通知
京政辦發〔2023〕4號
各區人民政府,市政府各委、辦、局,各市屬機構:
為全面貫徹落實黨的二十大精神,按照黨中央、國務院關于深入打好污染防治攻堅戰的決策部署和市委、市政府工作要求,進一步提升本市生態環境質量,經市政府同意,現將《北京市深入打好污染防治攻堅戰2023年行動計劃》印發給你們,并就有關事項通知如下:
一是要切實提高政治站位。2023年是全面貫徹黨的二十大精神的開局之年,是實施“十四五”規劃承上啟下的關鍵一年。各區、各部門和各單位要以習近平新時代中國特色社會主義思想為指導,深入貫徹習近平生態文明思想和習近平總書記對北京一系列重要講話精神,堅持山水林田湖草沙一體化保護和系統治理,統籌產業結構調整、污染治理、生態保護、應對氣候變化,協同推進降碳、減污、擴綠、增長,全面推進綠色低碳循環發展。
二是要全面落實責任。以生態文明建設為統領,準確把握深入打好污染防治攻堅戰的新形勢、新要求,堅持精準治污、科學治污、依法治污,將環境污染防治向縱深推進,切實提升生態環境治理體系和治理能力現代化水平。
三是要強化宣傳引導。各區、各部門和各單位要采取多種形式開展政策解讀,及時回應社會關切;深入開展生態環境保護宣傳活動,倡導綠色低碳的生活方式;及時曝光環境違法行為,依法加大信息公開力度,主動接受社會監督。
四是要嚴格督察考核。各區、各部門和各單位要全面加強任務統籌落實,每月第三個工作日前向市生態環境局報送上月工作進展情況。重點任務落實情況將納入市政府績效管理體系,并作為市級生態環境保護督察重點。對因工作不力、行政效率低下、履職缺位等導致未完成目標任務的,嚴格依規依紀追究責任。
本文自印發之日起實施,《北京市人民政府辦公廳關于印發〈北京市污染防治攻堅戰2020年行動計劃〉的通知》(京政辦發〔2020〕8號)、《北京市人民政府辦公廳關于印發〈北京市深入打好污染防治攻堅戰2021年行動計劃〉的通知》(京政辦發〔2021〕3號)同時廢止。
附件:
1.北京市應對氣候變化2023年行動計劃
2.北京市大氣污染防治2023年行動計劃
3.北京市水污染防治2023年行動計劃
4.北京市土壤污染防治2023年行動計劃
5.北京市生態保護2023年行動計劃
6.2023年各區生態環境保護有關指標及重點任務計劃
北京市人民政府辦公廳
2023年2月23日
(此件公開發布)
附件:2.北京市大氣污染防治2023年行動計劃(節選)






……
掃碼申請加入
農村清潔取暖賦能交流群