爐具網訊:近日,北京市人民政府辦公廳關于印發《北京市深入打好污染防治攻堅戰2023年行動計劃》的通知中,《北京市應對氣候變化2023年行動計劃》指出,推進能源低碳化發展。大力開展能源節約和能效提升,萬元GDP能耗力爭持續下降,嚴控化石能源消費總量,加快推進農村供暖“煤改電”, 削減工業用煤,天然氣消費規??刂圃?95億立方米左右。落實本市可再生能源替代方案,新增能源消費優先由可再生能源提供,可再生能源消費占比持續提升,2023 年達到13%左右。
推動可再生能源規?;?大力發展本地熱泵、光伏系統,科學開發利用地熱供暖,研究完善地熱利用中的水資源管理機制。強力推進外調綠電規模化引進,全市外調綠電規模保持持續增長。完善綠電交易機制,組織開展綠電市場化交易,全市綠電市場化購入量持續增長。
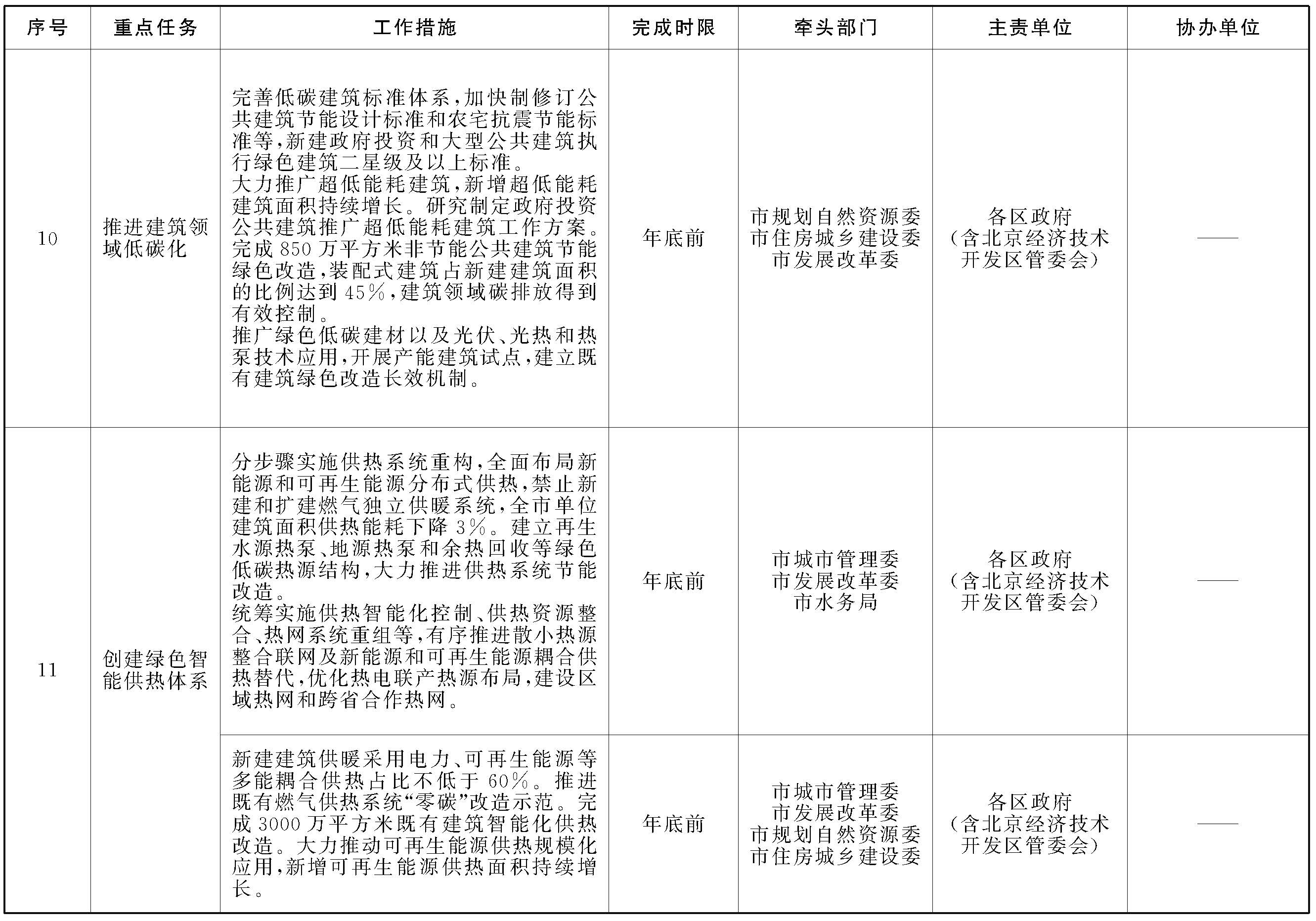
創建綠色智能供熱體系。分步驟實施供熱系統重構,全面布局新能源和可再生能源分布式供熱,禁止新建和擴建燃氣獨立供暖系統,全市單位建筑面積供熱能耗下降3%。建立再生水源熱泵、地源熱泵和余熱回收等綠色低碳熱源結構,大力推進供熱系統節能改造。統籌實施供熱智能化控制、供熱資源整合、熱網系統重組等,有序推進散小熱源整合聯網及新能源和可再生能源耦合供熱替代,優化熱電聯產熱源布局,建設區域熱網和跨省合作熱網。
新建建筑供暖采用電力、可再生能源等多能耦合供熱占比不低于60%。推進既有燃氣供熱系統“零碳”改造示范。完成3000萬平方米既有建筑智能化供熱改造。大力推動可再生能源供熱規?;瘧?新增可再生能源供熱面積持續增長。
控制農業和非二氧化碳溫室氣體排放。大力發展低碳農業、智慧農業、生態循環農業,推進國家農業綠色發展先行區建設。示范推廣低耗高效農業設施。開展非二氧化碳溫室氣體排放調查,研究甲烷控制目標任務和措施,推進生物質能清潔高效利用。

北京市人民政府辦公廳關于印發《北京市深入打好污染防治攻堅戰2023年行動計劃》的通知
京政辦發〔2023〕4號
各區人民政府,市政府各委、辦、局,各市屬機構:
為全面貫徹落實黨的二十大精神,按照黨中央、國務院關于深入打好污染防治攻堅戰的決策部署和市委、市政府工作要求,進一步提升本市生態環境質量,經市政府同意,現將《北京市深入打好污染防治攻堅戰2023年行動計劃》印發給你們,并就有關事項通知如下:
一是要切實提高政治站位。2023年是全面貫徹黨的二十大精神的開局之年,是實施“十四五”規劃承上啟下的關鍵一年。各區、各部門和各單位要以習近平新時代中國特色社會主義思想為指導,深入貫徹習近平生態文明思想和習近平總書記對北京一系列重要講話精神,堅持山水林田湖草沙一體化保護和系統治理,統籌產業結構調整、污染治理、生態保護、應對氣候變化,協同推進降碳、減污、擴綠、增長,全面推進綠色低碳循環發展。
二是要全面落實責任。以生態文明建設為統領,準確把握深入打好污染防治攻堅戰的新形勢、新要求,堅持精準治污、科學治污、依法治污,將環境污染防治向縱深推進,切實提升生態環境治理體系和治理能力現代化水平。
三是要強化宣傳引導。各區、各部門和各單位要采取多種形式開展政策解讀,及時回應社會關切;深入開展生態環境保護宣傳活動,倡導綠色低碳的生活方式;及時曝光環境違法行為,依法加大信息公開力度,主動接受社會監督。
四是要嚴格督察考核。各區、各部門和各單位要全面加強任務統籌落實,每月第三個工作日前向市生態環境局報送上月工作進展情況。重點任務落實情況將納入市政府績效管理體系,并作為市級生態環境保護督察重點。對因工作不力、行政效率低下、履職缺位等導致未完成目標任務的,嚴格依規依紀追究責任。
本文自印發之日起實施,《北京市人民政府辦公廳關于印發〈北京市污染防治攻堅戰2020年行動計劃〉的通知》(京政辦發〔2020〕8號)、《北京市人民政府辦公廳關于印發〈北京市深入打好污染防治攻堅戰2021年行動計劃〉的通知》(京政辦發〔2021〕3號)同時廢止。
附件:
1.北京市應對氣候變化2023年行動計劃
2.北京市大氣污染防治2023年行動計劃
3.北京市水污染防治2023年行動計劃
4.北京市土壤污染防治2023年行動計劃
5.北京市生態保護2023年行動計劃
6.2023年各區生態環境保護有關指標及重點任務計劃
北京市人民政府辦公廳
2023年2月23日
(此件公開發布)
附件:1.北京市應對氣候變化2023年行動計劃









掃碼申請加入
農村清潔取暖賦能交流群