長治市屯留區能源局長治市屯留區2020年冬季清潔取暖工程(環保爐具)需求評審公告
山西中盛卓遠工程項目管理有限公司受長治市屯留區能源局委托就長治市屯留區2020年冬季清潔取暖工程(環保爐具)進行需求論證,于2020年11月17日組織專家對該項目需求進行了論證,現將現有關情況公示如下:
一、采購單位:長治市屯留區能源局
二、項目名稱:長治市屯留區2020年冬季清潔取暖工程(環保爐具)
三、預算金額:1404.6200萬元
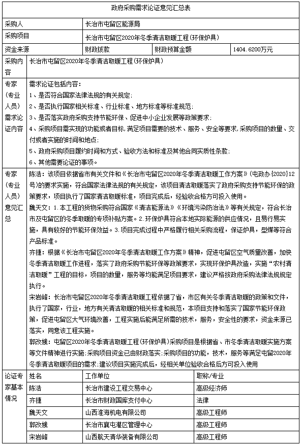
四、專家論證意見詳見附表。
各潛在供應商、單位、個人如對論證公示內容有異議的,應于公示發布之日起1個工作日內(2020年11月18日),以書面形式(包括異議具體內容、事實、供應商名稱及聯系人姓名和聯系方式)將異議情況反饋至采購人。
采購人:長治市屯留區能源局
聯系人:崔先生
聯系電話:0355-7525636
采購代理機構:山西中盛卓遠工程項目管理有限公司
聯系人:李女士
聯系電話:0355-2035588
附表:

掃碼申請加入
農村清潔取暖賦能交流群