山東省聊城市茌平區綜合行政執法局2021年肖家莊鎮、洪官屯鎮冬季清潔取暖改造設備壁掛爐采購項目招標公告
一、招標人:聊城市茌平區綜合行政執法局
地址:茌平區
聯系人:崔主任
聯系方式:0635-4229020
招標代理機構:山東東方明大工程項目管理有限公司
地址:茌平區財政局北200米路西
聯系人:郎經理、陳經理
聯系方式:18365946665、15563579261
二、招標項目名稱:山東省聊城市茌平區綜合行政執法局2021年肖家莊鎮、洪官屯鎮冬季清潔取暖改造設備壁掛爐采購項目
中國山東政府采購網采購項目編號:SDGP371503202102000203
聊城市公共資源交易中心網采購項目編號:CPZFCG-2021-214
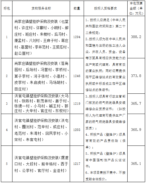
項目標段劃分情況:

三、采購意向:見附件
四、獲取招標文件
1.時間:2021年07月09日09時00分至2021年7月15日17時00分(北京時間,法定節假日除外)
2.地點:聊城市公共資源交易中心網站(http://www.lcsggzyjy.cn/lcweb/)(投標人誠信入庫類型:供應商)。
3.方式:聊城市公共資源交易中心電子系統下載(http://www.lcsggzyjy.cn/lcweb/)(招標文件格式為.lczf)。注:①投標人應在招標文件獲取時間內登錄聊城市公共資源交易網站電子交易平臺下載招標文件,逾期將無法獲取。逾期未下載的視為放棄投標,如參與投標/報價,將被拒絕。在聊城市公共資源交易網上進行下載招標文件不成功的,無資格參加投標。②各投標人在交易中心下載招標文件后,務必于下載招標文件時間截止前在山東省政府采購信息公開平臺完成注冊、報名(已注冊,不要求重復注冊),由于投標人原因造成其在開標前未完成注冊的,導致無法參與報價。
4.售價:0元。
五、公告期限:2021年07月09日至2021年07月15日
六、遞交投標文件時間及地點
1.時間:2021年08月03日08時30分至2021年08月03日09時00分(北京時間),逾期送達或不符合規定的投標文件恕不接受。
2.地點:(1)將電子響應文件在響應文件(加密版,后綴名格式為LCTF)遞交截止時間前上傳到聊城市公共資源招投標會員網上交易系統;
(2)開標前登錄網上不見面開標大廳,完成簽到工作;
(3)供應商開標前未在不見面開標大廳完成簽到工作、逾期解密的響應文件,采購人將不予受理。
若供應商成交,成交后該供應商還需提交三份膠裝的系統內生成的PDF版紙質標書,并加蓋公章。
七、開標時間及地點
1.時間:2021年08月03日09時00分
2.地點:聊城市公共資源交易中心網上不見面開標大廳(網址:http://120.224.28.53:8093/BidOpening//bidopeninghallaction/hall/login)。
八、采購項目聯系方式
聯系人:郎經理、陳經理 聯系方式:18365946665、15563579261
九、采購項目的用途、數量、簡要技術要求等:詳見招標文件
十、采購項目需要落實的政府采購政策:本項目為政府采購項目,執行政府采購政策,具體要求詳見招標文件。
十一、發布公告的媒介
本次招標公告在山東政府采購網、聊城市公共資源交易網上同時發布。
十二、電子評審事宜:
1、投標企業首次在聊城市公共資源交易平臺參與投標,下載標書前須辦理企業誠信入庫手續,辦理程序詳見(http://www.lcsggzyjy.cn/lcweb/)《采購類業務誠信入庫及常見問題解答》。因未及時辦理入庫手續導致無法報名的,后果自負。各投標企業務必安排好專人對各自誠信庫信息進行更新、維護,并對因誠信庫信息不合法、不真實、不清晰、不完整、無效、錯誤或編輯待驗證狀態等造成的一切后果負責。電子標書的制作,企業從其誠信庫內的獲取的該企業的所有掃描件均為原件掃描件,否則不予認可。
2、本項目實行電子評標,投標人需辦理CA證書,辦理要求詳見聊城市公共資源交易中心網站懸浮框“CA辦理須知”。因未及時辦理CA證書而導致無法投標的,責任自負。
3、招標文件一經在聊城市公共資源交易平臺系統發布,視作已發放給所有投標人(發布時間即為發出招標文件的時間),各投標人應隨時關注項目信息并及時登錄聊城市公共資源交易平臺系統下載招標文件和各類澄清答疑,否則所造成的一切后果由投標人自負,最終文件以答疑澄清后的為準。電子評標的,制作投標文件需將答疑文件導入投標文件制作工具。
4、電子投標文件制作工具及制作視頻請到聊城市公共資源交易中心網站“下載中心-政府采購-新點投標文件制作軟件”下載。
投標人如遇交易系統軟件操作技術問題,請咨詢江蘇國泰新點軟件有限公司或交易平臺維護室。聯系電話:400-998-0000;0635-8902702;
聯系人:黃工、張工。
十三、重要說明
1、各供應商按標段在系統內分別下載采購文件。獲取文件成功后,各標段采購文件均可下載。
2、對于需要項目負責人(項目經理)的工程類項目,在開標前可以在系統內隨時更換項目負責人(項目經理),開標后則不能再更改。響應文件中的項目負責人(項目經理)必須與系統內一致,否則作無效標處理。
3、本項目實行電子評標,其中技術標實行暗標評審,暗標格式要求詳見招標文件,未按暗標格式要求制作技術標的,作無效處理。
鏈接的采購文件僅供查看,報價供應商必須登錄聊城市公共資源交易平臺系統下載正式的采購文件。
十四、質疑函接受單位:山東東方明大工程項目管理有限公司
單位地址:茌平區財政局北200米路西
聯系電話:18365946665、15563579261
找壁掛爐、秸桿捆燒直燃鍋爐、生物質鍋爐、生物質爐具、潔凈煤采暖爐、空氣源熱泵、蒸汽發生器、成型設備,到廊坊清潔取暖博覽會。
掃碼申請加入
農村清潔取暖賦能交流群