鄒城市看莊鎮2021年冬季清潔取暖工程設備采購及安裝項目競爭性磋商公告
一、采購人:鄒城市看莊鎮人民政府
地址:鄒城市看莊鎮鎮駐地
聯系人:王文明
聯系方式:0537-5690567
代理機構:鄒城三陽招標代理有限公司
地址:鄒城市齊魯時代SOHO寫字樓1313室
聯系人:周廣超
聯系方式:15053715907
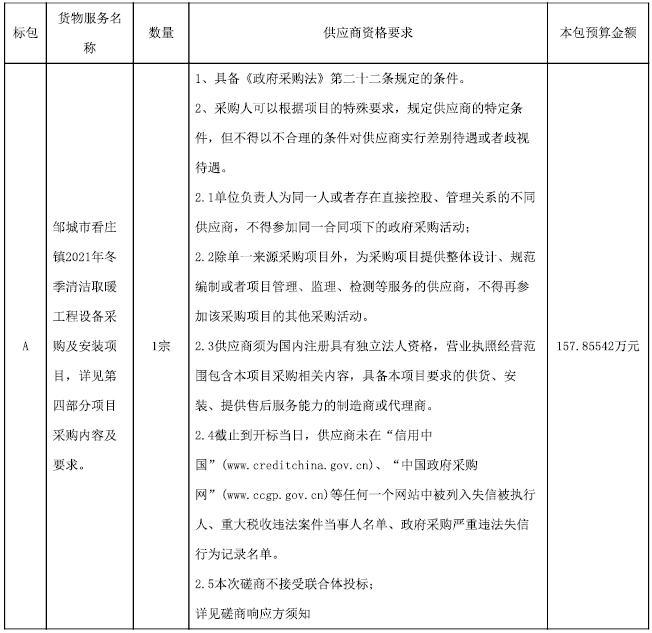
二、采購項目名稱:鄒城市看莊鎮2021年冬季清潔取暖工程設備采購及安裝項目
采購項目編號:SDGP370883202102000121

三、獲取磋商文件
1、時間:2021年7月22日——2021年8月5日12時00分(報名截止時間)
2、地點:網上下載①鄒城市公共資源交易網(http://jnggzy.jnzbtb.cn/ZouCheng);②中國山東政府采購網(www.ccgp-shandong.gov.cn)。
3、方式:
①由潛在供應商登錄中國山東政府采購網注冊賬號,在備案日期截止時間前在中國山東政府采購網進行網上備案并獲取電子磋商文件及相關資料。備案截止時間前未在中國山東政府采購網注冊的或者只注冊未在網上備案的供應商不具備參與本項目的磋商資格。(技術支持電話:0531-82669829)。
②登錄鄒城市公共資源交易網--用戶登錄--政府采購(新),找到該項目后下載。
4、售價:0元。
四、公告期限:2021年7月23日至2021年7月27日
五、上傳響應文件截止時間及地點
1.時間:2021年8月6日09時00分止
2.地點:競爭性磋商響應文件上傳至鄒城市公共資源交易網(http://jnggzy.jnzbtb.cn/ZouCheng)。具體操作:登錄“鄒城市公共資源交易網”—用戶登錄——政府采購(新),點擊采購項目,上傳文件。
六、磋商時間及方式
1.時間:2021年8月6日09時00分(北京時間)
2.方式:網上進行,本項目使用不見面開標系統,開標時供應商無需到現場,自行選擇任意地點登入不見面開標系統參加遠程磋商會。本項目不見面開標系統位置為:鄒城市公共資源交易網首頁——不見面開標大廳。
七、采購項目聯系方式
聯系人:周廣超
聯系方式:15053715907
八、采購項目的用途、數量、簡要技術要求:詳見磋商文件。
九、采購項目需要落實的政府采購政策:中小企業、殘疾人福利性單位、省級以上監獄管理局、戒毒管理局(含新疆生產建設兵團)屬于監獄企業等相關國家政策。
十、本項目的特殊說明
本項目如有必要澄清和修改需要發布更正公告的,將在鄒城市公共資源交易網(http://jnggzy.jnzbtb.cn/ZouCheng)、中國山東政府采購網(www.ccgp-shandong.gov.cn)及時發布。請各潛在供應商及時關注相關信息。同時,依據相關法律法規規定,變更公告一旦發布即視為以書面形式通知所有潛在供應商。
本項目實行全程網上電子采購,供應商需網上注冊、網上下載文件、網上上傳競爭性磋商響應文件,無需到現場遞交響應文件、無需到現場參加磋商會議。
發布人:鄒城市看莊鎮人民政府
鄒城三陽招標代理有限公司
發布時間:2021年7月22日
找壁掛爐、秸桿捆燒直燃鍋爐、生物質鍋爐、生物質爐具、潔凈煤采暖爐、空氣源熱泵、蒸汽發生器、成型設備,到清潔取暖博覽會。
掃碼申請加入
農村清潔取暖賦能交流群