爐具網訊:2020年我國首次提出要在2030年實現碳達峰,2060年實現碳中和的目標。目前我國是全球最大的碳排放國,2020年根據數據顯示我國碳排放總量已達到102.51億噸,單位GDP碳排放量為0.653千克/美元。
我國碳排放來源主要是由于傳統能源的使用,其中2020年使用煤炭所產生的碳排放量占比達71.1%。因此為了減少碳排放,我國政府在能源產業大力推進改革,傳統能源產業面臨挑戰,新能源產業迎來新的發展機遇。
本文核心數據:中國碳排放量走勢圖、全世界主要國家單位GDP碳排放量、我國碳排放來源、發電煤耗計算法下新能源消費占比
我國碳排放的現狀
從2020年底以來,我國多次在重要場合和政策文件中提及碳達峰、碳中和。碳達峰是指在2030年之前,我國碳排放量達到歷史最高值,隨后不斷下降;碳中和是指在2060年之前,我國的碳排放量和吸收量可以正負抵消,達到相對意義上的零排放。科學研究表明,過量的碳排放會導致球氣候變暖、溫室效應等環境問題。
我國碳排放量情況從建國初7858萬噸到改革開放14.6億噸,呈緩慢增長。進入2000年以后,快速增長,到2019年根據數據顯示我國二碳排放量已達到101.7億噸。2020年盡管受到疫情影響,但我國經濟快速恢復,碳排放量增長0.08%,達102.51億噸。

為節能減排,我國從“十一五“階段就開始提出相應要求。隨著2005年以后我國在節能減排方面,尤其是工業領域的不斷加大管控力度,我國單位GDP的碳排放量從2.524千克/美元迅速下降至2010年的1.39千克/美元,說明“十一五”以來我國節能減排效果明顯,2020年我國單位GDP的碳排放量僅為0.653千克/美元,僅為2005年的四分之一左右。

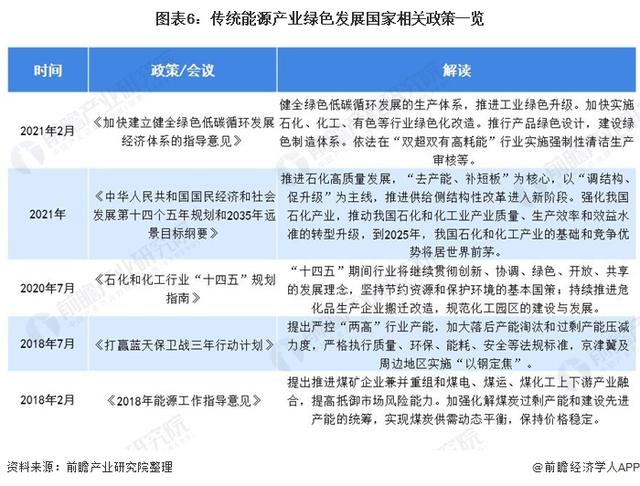
傳統能源產業直面挑戰
從1950年到2020年我國碳排放來源占比的數據來看,煤炭也的確是我國碳排放的主要來源。2020年,傳統三大化石能源煤炭、石油和天然氣的合計碳排放量分別占我國碳排放來源的71.11%、14.93%和5.83%。

這一方面是由于從產生熱能效率來看,1噸石油所產生的熱量等于1.4286噸標準煤等于1074.14立方米所產生的熱量。在產生相同熱能量的情況下,燃燒煤所釋放的二氧化碳遠高于燃燒石油和天然氣所排放的二氧化碳。

另一方面是由于我國是煤炭消費大國,根據公開數據統計2015年到2020年,盡管我國政府已經逐漸意識到節能減排的重要性,但是由于經濟發展的需要,煤炭消費量仍然呈現不斷上升趨勢,2020年我國煤炭消費量為40.2億噸,占終端能源消費的56.7%,是我國主要終端能源消費。

因此為了盡早實現碳達峰、碳中和的目標,我國政府在傳統能源產業綠色發展的管控上近年來日趨嚴格,“去除過剩產能,推動產業綠色升級”成為了行業政策發展的主旋律。預計在新的政策發展規劃下,傳統能源產業的發展將迎來巨大的變革,行業將面臨較大的挑戰。

新能源產業迎來新機遇
由于傳統石化能源的不可再生性以及污染問題(新能源是指除了傳統石化能源以外的其他能源形勢,包括水電、核電和風電太陽能等等,相比于使用傳統能源進行火力發電和發熱產生大量的碳排放而言,新能源的發電過程幾乎沒有任何碳排放),我國早在“九五”計劃時就開始布局新能源技術,隨后歷年的國家發展規劃。

新能源技術都被納入國家重點發展規劃之中。2020年國家提出了是實現碳達峰和碳中和的目標,因此在最新的“十四五”計劃中進一步提出要聚焦新能源產業的發展,加快壯大新能源產業。

近年來在我國政府不斷的扶持下,新能源產業快速發展,根據公開數據顯示,1980年到2020年以發電煤耗計算法口徑統計下我國新能源消費占比從4%增長到了15.8%,增加了11.8個百分點。

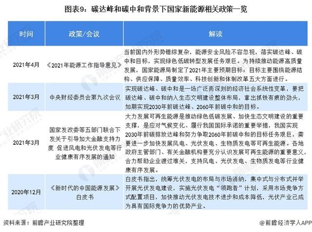
隨著碳達峰、碳中和任務目標的提出,我國政府在新能源的發展和應用上推出了一系列的扶持政策,積極推動新能源產業的健康快速發展。

此外,在國家能源局就2021年風電、光伏發電開發建設事項征求意見中,明確提出了落實2030年前碳達峰、2060年前碳中和,2030年非化石能源占一次能源消費比重達到25%左右,風電、太陽能發電總裝機容量達到12億千瓦以上等目標任務,堅持目標導向,完善發展機制,釋放消納空間,優化發展環境,充分發揮地方主導作用,調動投資主體積極性,堅持存量增量并舉、集中式分布式并舉,持續加快推動風電、光伏發電等新能源項目的開發建設。這將給我國新能源產業的發展帶來新的機遇和挑戰。
找生物質成型燃料、潔凈型煤、電供暖設備、壁掛爐、秸桿捆燒直燃鍋爐、生物質鍋爐、生物質爐具、潔凈煤采暖爐、空氣源熱泵、蒸汽發生器,到2022暖博會、清潔取暖博覽會。
原標題:中國碳達峰、碳中和市場發展趨勢詳解,新能源產業迎來新機遇
掃碼申請加入
農村清潔取暖賦能交流群